11月4日,由中国音乐家协会音乐评论学会举办的首届“贺绿汀音乐批评推优活动”在上海音乐学院举行,本次活动为纪念我国音乐家、音乐教育家、音乐批评家贺绿汀先生诞辰120周年,传承贺绿汀精神,弘扬红色文化传统而举办。

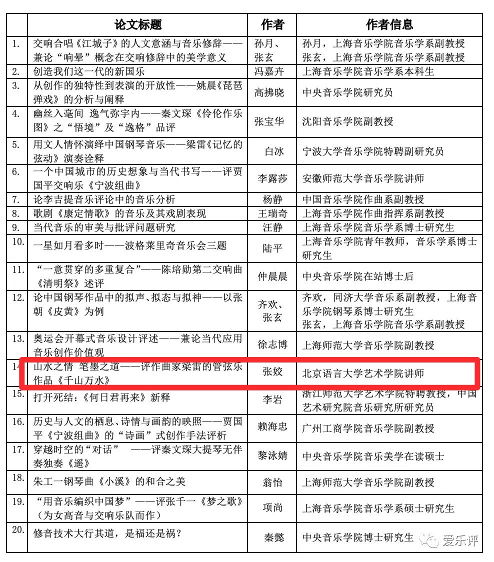
我校艺术学院音乐专业张姣老师的论文《山水之情 笔墨之道——评作曲家梁雷的管弦乐作品< 千山万水>》获本届推优活动“乐评类”优秀作品,并受邀于上海音乐学院参加第九届中国音乐家协会音乐评论学会年会,由主办方颁发荣誉证书。

张姣老师的论文《山水之情 笔墨之道——评作曲家梁雷的管弦乐作品< 千山万水>》对美籍华裔作曲家梁雷获2021年“格文美尔”作曲大奖的大型管弦乐队作品《千山万水》进行评论,文章从音乐结构、音乐主题、音高组织模式、音响空间及织体形态角度对作品进行研究,是其院级科研项目“跨文化语境·中国音乐创作的理论与实践研究”阶段性研究成果。中国音乐家协会音乐评论学会为中国音乐家协会理论委员会下属学术组织,举办首届“贺绿汀音乐批评推优活动”旨在深入学习贯彻习近平总书记《在文艺工作座谈会上的讲话》中提出的重要指示精神。本届活动分为乐评与书评两个方向,乐评类入选名单如下。
